3 февраля 1994 года Москва прощалась с одним из творцов современной технологической державы — человеком, чьи разработки защитили флот во время войны, а затем обеспечили стране ядерный щит, атомный флот и мирную энергетику.
Анатолий Петрович Александров прожил жизнь, которая по своему масштабу и драматизму напоминает эпический роман. Бывший юнкер Белой армии, награждённый тремя георгиевскими крестами, он стал трижды Героем Социалистического Труда. Учёный, начинавший с исследования полимеров, в итоге возглавил величайшие национальные проекты XX века — создание атомного подводного флота, развитие атомной энергетики и руководство Академией наук СССР.
Его судьба была неразрывно связана с другим гигантом — Игорем Васильевичем Курчатовым. Их творческий и человеческий союз, начавшийся в предвоенные годы, определил успех советского атомного проекта в его военном и мирном воплощениях.
Научный путь: от полимеров к защите флота
Александров родился 13 февраля 1903 года в городе Тараща Киевской губернии. Его путь в науку был непрямым. После окончания реального училища в Киеве и драматических событий Гражданской войны он поступил на физико-математический факультет Киевского университета, параллельно работая учителем физики и химии в школе.
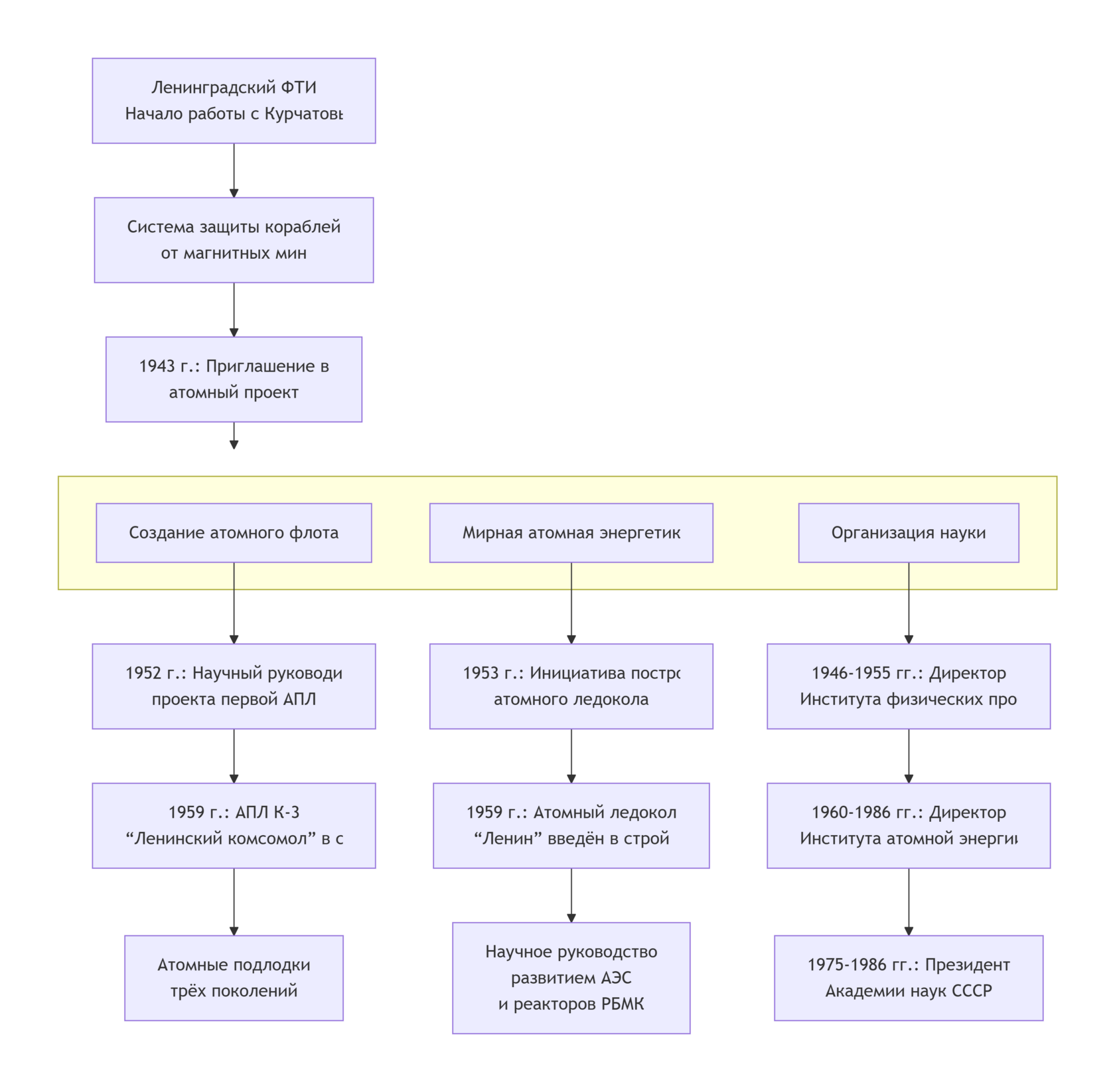
Его ранние исследования в Киевском рентгеновском институте привлекли внимание патриарха советской физики академика Абрама Фёдоровича Иоффе, который пригласил молодого учёного в Ленинградский физико-технический институт (ЛФТИ). Здесь Александров сформировался как учёный. Его работы по электрической прочности диэлектриков и физике полимеров стали классическими и заложили основы новых научных направлений. Именно он разработал рецептуру морозостойких резин из советского синтетического каучука, что решило критическую проблему для авиации и техники.
В середине 1930-х годов началось его плодотворное сотрудничество с Игорем Курчатовым. Вместе с Владимиром Тучкевичем они разработали метод защиты кораблей от магнитных мин — систему размагничивания (систему ЛФТИ). Эта работа имела колоссальное оборонное значение. 9 августа 1941 года, в самые тяжёлые дни обороны Севастополя, Александров и Курчатов прибыли туда для организации установки системы на кораблях Черноморского флота. К концу октября она была смонтирована более чем на 50 кораблях. За годы войны ни один корабль, оборудованный этой системой, не погиб от магнитных мин. За эту работу в 1942 году Александров был удостоен Сталинской премии I степени.
Атомный проект: правая рука Курчатова
В 1943 году Курчатов, возглавивший советский атомный проект, пригласил Александрова присоединиться к работам. Тот согласился, но выдвинул два условия: не работать непосредственно над бомбой и иметь раз в году месячный отпуск. Курчатов принял эти условия. Так начался новый, определяющий этап в жизни Александрова.
Карта: Ключевые объекты и места деятельности А.П. Александрова в атомном проекте СССР
Его судьба была неразрывно связана с другим гигантом — Игорем Васильевичем Курчатовым. Их творческий и человеческий союз, начавшийся в предвоенные годы, определил успех советского атомного проекта в его военном и мирном воплощениях.
Научный путь: от полимеров к защите флота
Александров родился 13 февраля 1903 года в городе Тараща Киевской губернии. Его путь в науку был непрямым. После окончания реального училища в Киеве и драматических событий Гражданской войны он поступил на физико-математический факультет Киевского университета, параллельно работая учителем физики и химии в школе.
Его ранние исследования в Киевском рентгеновском институте привлекли внимание патриарха советской физики академика Абрама Фёдоровича Иоффе, который пригласил молодого учёного в Ленинградский физико-технический институт (ЛФТИ). Здесь Александров сформировался как учёный. Его работы по электрической прочности диэлектриков и физике полимеров стали классическими и заложили основы новых научных направлений. Именно он разработал рецептуру морозостойких резин из советского синтетического каучука, что решило критическую проблему для авиации и техники.
В середине 1930-х годов началось его плодотворное сотрудничество с Игорем Курчатовым. Вместе с Владимиром Тучкевичем они разработали метод защиты кораблей от магнитных мин — систему размагничивания (систему ЛФТИ). Эта работа имела колоссальное оборонное значение. 9 августа 1941 года, в самые тяжёлые дни обороны Севастополя, Александров и Курчатов прибыли туда для организации установки системы на кораблях Черноморского флота. К концу октября она была смонтирована более чем на 50 кораблях. За годы войны ни один корабль, оборудованный этой системой, не погиб от магнитных мин. За эту работу в 1942 году Александров был удостоен Сталинской премии I степени.
Атомный проект: правая рука Курчатова
В 1943 году Курчатов, возглавивший советский атомный проект, пригласил Александрова присоединиться к работам. Тот согласился, но выдвинул два условия: не работать непосредственно над бомбой и иметь раз в году месячный отпуск. Курчатов принял эти условия. Так начался новый, определяющий этап в жизни Александрова.
Карта: Ключевые объекты и места деятельности А.П. Александрова в атомном проекте СССР
Он активно включился в решение урановой проблемы. В 1946 году, уже будучи членом-корреспондентом АН СССР (с 1943 года), Александров был назначен директором Института физических проблем АН СССР, сменив на этом посту опального П. Л. Капицу. Под его руководством выполнялись сложнейшие работы по разделению изотопов и получению дейтерия и трития, критически важные для создания ядерного оружия.
После успешного испытания первой советской атомной бомбы фокус интересов Александрова, в полном согласии с его желанием, сместился в сторону мирного и военно-морского применения атомной энергии. В августе 1952 года И. В. Курчатов, А. П. Александров и Н. А. Доллежаль направили руководству страны докладную записку обоснованием возможности и необходимости строительства атомной подводной лодки (АПЛ). 9 сентября И. В. Сталин подписал соответствующее постановление, а Александров был назначен научным руководителем проекта. Результатом стала первая отечественная атомная подводная лодка К-3 «Ленинский комсомол», вошедшая в состав флота в 1959 году. Впоследствии под его научным руководством были созданы десятки АПЛ трёх поколений, составившие основу морских стратегических ядерных сил СССР.
Параллельно он руководил работами по мирному атому. По его инициативе и совместно с Курчатовым было подготовлено решение о создании первого в мире атомного ледокола «Ленин», сданного в эксплуатацию в 1959 году. Александров стал ключевой фигурой в становлении и развитии отечественной атомной энергетики, являясь научным руководителем проекта реакторных установок типа РБМК.
После смерти Курчатова в 1960 году Александров возглавил Институт атомной энергии им. И. В. Курчатова, став хранителем и продолжателем дела своего друга и учителя.
Во главе Академии наук и личная драма
В 1975 году, вопреки своему первоначальному нежеланию, под давлением обстоятельств и убеждению коллег (включая П. Л. Капицу и Ю. Б. Харитона) Александров был избран президентом Академии наук СССР и оставался на этом посту до 1986 года. На этой должности в полной мере проявились его качества блестящего организатора и ответственного руководителя.
Жизнь этого титана науки завершилась глубокой личной драмой, связанной с аварией на Чернобыльской АЭС в 1986 году. Александров, как один из главных идеологов и научный руководитель развития уран-графитовых реакторных установок РБМК, остро чувствовал свою ответственность за случившееся. Катастрофа, однако, не сломила его. Несмотря на преклонный возраст, он мобилизовал коллектив курчатовцев на ликвидацию последствий аварии и сам принимал в этой работе активное участие.
Анатолий Петрович Александров скончался 3 февраля 1994 года и был похоронен на Новодевичьем кладбище в Москве.
Наследие и память
Александров оставил после себя не только конкретные технические достижения — атомный флот, ледоколы, электростанции. Он создал мощную научную школу и продемонстрировал уникальный пример междисциплинарного подхода, в котором фундаментальная наука неразрывно связывалась с практическими задачами государственного масштаба.
Его авторитет среди учёных и государственных деятелей был непререкаем. Современники отмечали, что в чрезвычайных ситуациях его спокойствие, абсолютная грамотность и знание дела в деталях были лучшим средством против паники.
В историю отечественной науки Анатолий Петрович Александров вошёл не просто как выдающийся физик, а как учёный-созидатель, чья жизнь стала воплощением связи научного поиска с укреплением мощи и безопасности страны. Его союз с Игорем Курчатовым стал одним из самых продуктивных творческих тандемов, который позволил Советскому Союзу в кратчайшие сроки преодолеть отставание в ядерной сфере и занять лидирующие позиции в мире.
Библиография для дальнейшего изучения
Для тех, кто хочет глубже познакомиться с жизнью и работой учёного, в русскоязычном пространстве доступны следующие издания:
«Александров А. П. Собрание научных трудов» (в 5 томах, Москва, 2006-2014) — фундаментальное издание основных работ учёного.
«Воспоминания об Игоре Васильевиче Курчатове» (отв. редактор А. П. Александров, Москва, 1988) — сборник воспоминаний, составленный самим Александровым.
Петр Александров «Прямая речь» (2001) — книга сына учёного, основанная на магнитофонных записях воспоминаний Анатолия Петровича, дающая уникальный взгляд из первых рук.
·Журналы «Атомная энергия», «Наука в России», «Вопросы истории естествознания и техники» — в них часто публиковались статьи и материалы, связанные с его деятельностью.
После успешного испытания первой советской атомной бомбы фокус интересов Александрова, в полном согласии с его желанием, сместился в сторону мирного и военно-морского применения атомной энергии. В августе 1952 года И. В. Курчатов, А. П. Александров и Н. А. Доллежаль направили руководству страны докладную записку обоснованием возможности и необходимости строительства атомной подводной лодки (АПЛ). 9 сентября И. В. Сталин подписал соответствующее постановление, а Александров был назначен научным руководителем проекта. Результатом стала первая отечественная атомная подводная лодка К-3 «Ленинский комсомол», вошедшая в состав флота в 1959 году. Впоследствии под его научным руководством были созданы десятки АПЛ трёх поколений, составившие основу морских стратегических ядерных сил СССР.
Параллельно он руководил работами по мирному атому. По его инициативе и совместно с Курчатовым было подготовлено решение о создании первого в мире атомного ледокола «Ленин», сданного в эксплуатацию в 1959 году. Александров стал ключевой фигурой в становлении и развитии отечественной атомной энергетики, являясь научным руководителем проекта реакторных установок типа РБМК.
После смерти Курчатова в 1960 году Александров возглавил Институт атомной энергии им. И. В. Курчатова, став хранителем и продолжателем дела своего друга и учителя.
Во главе Академии наук и личная драма
В 1975 году, вопреки своему первоначальному нежеланию, под давлением обстоятельств и убеждению коллег (включая П. Л. Капицу и Ю. Б. Харитона) Александров был избран президентом Академии наук СССР и оставался на этом посту до 1986 года. На этой должности в полной мере проявились его качества блестящего организатора и ответственного руководителя.
Жизнь этого титана науки завершилась глубокой личной драмой, связанной с аварией на Чернобыльской АЭС в 1986 году. Александров, как один из главных идеологов и научный руководитель развития уран-графитовых реакторных установок РБМК, остро чувствовал свою ответственность за случившееся. Катастрофа, однако, не сломила его. Несмотря на преклонный возраст, он мобилизовал коллектив курчатовцев на ликвидацию последствий аварии и сам принимал в этой работе активное участие.
Анатолий Петрович Александров скончался 3 февраля 1994 года и был похоронен на Новодевичьем кладбище в Москве.
Наследие и память
Александров оставил после себя не только конкретные технические достижения — атомный флот, ледоколы, электростанции. Он создал мощную научную школу и продемонстрировал уникальный пример междисциплинарного подхода, в котором фундаментальная наука неразрывно связывалась с практическими задачами государственного масштаба.
Его авторитет среди учёных и государственных деятелей был непререкаем. Современники отмечали, что в чрезвычайных ситуациях его спокойствие, абсолютная грамотность и знание дела в деталях были лучшим средством против паники.
В историю отечественной науки Анатолий Петрович Александров вошёл не просто как выдающийся физик, а как учёный-созидатель, чья жизнь стала воплощением связи научного поиска с укреплением мощи и безопасности страны. Его союз с Игорем Курчатовым стал одним из самых продуктивных творческих тандемов, который позволил Советскому Союзу в кратчайшие сроки преодолеть отставание в ядерной сфере и занять лидирующие позиции в мире.
Библиография для дальнейшего изучения
Для тех, кто хочет глубже познакомиться с жизнью и работой учёного, в русскоязычном пространстве доступны следующие издания:
«Александров А. П. Собрание научных трудов» (в 5 томах, Москва, 2006-2014) — фундаментальное издание основных работ учёного.
«Воспоминания об Игоре Васильевиче Курчатове» (отв. редактор А. П. Александров, Москва, 1988) — сборник воспоминаний, составленный самим Александровым.
Петр Александров «Прямая речь» (2001) — книга сына учёного, основанная на магнитофонных записях воспоминаний Анатолия Петровича, дающая уникальный взгляд из первых рук.
·Журналы «Атомная энергия», «Наука в России», «Вопросы истории естествознания и техники» — в них часто публиковались статьи и материалы, связанные с его деятельностью.